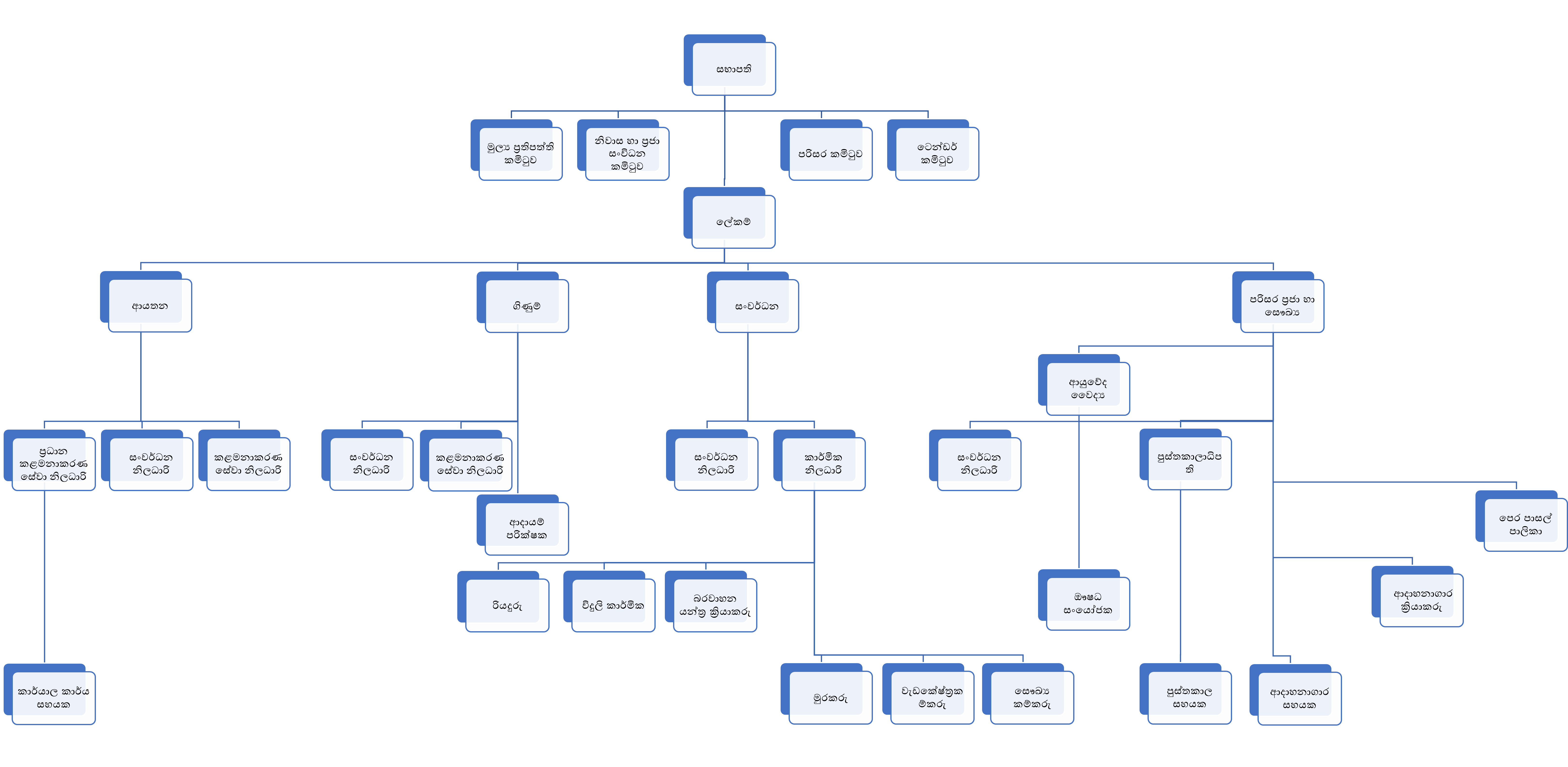
அமைப்பு கட்டமைப்பு